A Figura Mostra O Circuito Eletrico Que Acende A Lampada

Questão da unesp. eletrodinâmica. circuitos elétricos. Em um trecho de uma instalação elétrica, existem dez lâmpadas idênticas associadas como mostra a figura, ligadas com fios de resistências desprezíveis a uma ddp constante. Inicialmente, todas as lâmpadas estão acesas de acordo com suas especificações. Em determinado momento, porém, a lâmpada l, indicada na figura, queima. O princípio de funcionamento básico é o mesmo desde circuito eletrônico descrito abaixo que usa um transistor 2n3055. Este circuito pode acender uma lâmpada fluorescente de até 40 watts, seu transformador é enrolado em uma haste de ferrite de 10 milímetros de diâmetro e 8cm de comprimento (usada em rádios am). A figura abaixo mostra um pequeno circuito eletrico. Ao aperta o interruptor a lampada ligada á bateria vai acender. A) faça uma figura esquematica que represente esse circuito. B) qual(is) é(são) principal(is) gandeza(s) eletrica(s) envolvida(s) na ligação da lâmpada?

A Figura Mostra O Circuito Eletrico Que Acende A Lampada

Dicas técnicas de manutenção automotiva de cidooliveira: Alerta de luz

C) com base nas grandezas envolvidas na ligação da lâmpada. O circuito, apresentado na figura 5, mostra uma pequena lâmpada (l) que deve operar sob tensão de 3,0v e com uma corrente elétrica de 0,50a. Assinale a alternativa que corresponde ao valor desta resistência. Questões de vestibulares sobre circuitos elétricos. Ler artigo circuitos elétricos. A) a corrente no fio a é maior do que i. B) a corrente no fio a continua igual a i. C) as correntes nos dois fios são iguais. D) a corrente no fio b é maior do que i. E) a soma das correntes nos dois fios é i.

A Figura Mostra O Circuito Eletrico Que Acende A Lampada
wiring
A Figura Mostra O Circuito Eletrico Que Acende A Lampada
diagram led light christmas wiring wire lights string circuit schematic rate schematics rope lighting project figure

-

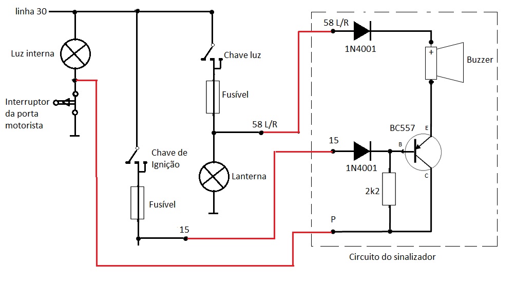
Veja grátis o arquivo enem lista de exercícios circuitos elétricos enviado para a disciplina de física categoria: Enem lista de exercícios circuitos elétricos. A figura mostra o circuito elétrico que acende a lâmpada de freio e as lanternas traseira e dianteira de um dos lados de um automóvel. considerando que as trê. Unesp 2018 unesp física turma enem kuadro. Considerando que as três lâmpadas sejam idênticas, se o circuito for interrompido no ponto p, estando o automóvel com as lanternas.

VUNESP 2018 - Circuitos Elétricos - A figura mostra o circuito elétrico que acende a lâmpada de

A figura mostra o circuito elétrico que acende a lâmpada de freio e as lanternas traseira e dianteira de um dos lados de um automóvel.

Considerando que as três lâmpadas sejam idênticas, se o circuito for interrompido no ponto P, estando o automóvel com as lanternas apagadas, quando o motorista acionar os freios,

------------------------------------
Grupo do whatsapp onde vocês conseguem falar comigo e com alunos do Brasil todo( Obrigado, Lucinéia!) chat.whatsapp.com/L7FRn0uI6rI3wkzF67gWMB

------------------------------------
Quer que eu resolva uma questão ou explique um conteúdo específico? Deixe seu pedido nos comentários!

Resolução comentada de circuitos com geradores. A resolução desse tipo de associações é feita por etapas até chegar ao resistor equivalente e depois ir retornando e achando o que é pedido. Você já fez 25% dos exercícios de circuito elétrico. A figura ao lado mostra o circuito elétrico simplificado de um aquecedor de água caseiro. Nesse circuito há uma fonte com força eletromotriz e e dois resistores r1e r2que ficam completamente mergulhados na água. Considere que nessa montagem foram utilizados resistores com resistências r1=re r2= 3r. O circuito elétrico i contém baterias que carregam o capacitor c 1 do circuito elétrico ii, o qual é utilizado para provocar descargas elétricas de alta voltagem. Quando o circuito ii é aciona­do, ocorre uma descarga elétrica, na forma de um pulso elétrico, no meio de cultura da suspensão celular, também indicada na figura. No caso da lâmpada, para que ela acenda, é preciso que a corrente passe por dentro, onde ocorre o processo de geração de luz. Para que isso ocorra, precisamos que a corrente passe pelos terminais elétricos da lâmpada (base e a rosca lateral).

  • VUNESP 2018 - Circuitos Elétricos - A figura mostra o circuito elétrico que acende a lâmpada de (Read More)
  • (UNESP) A figura mostra o circuito elétrico que acende a lâmpada de freio (Read More)
  • UNESP - A figura mostra o circuito elétrico que acende a lâmpada de freio e as lanternas traseira (Read More)
  • (UNESP) A figura mostra o circuito elétrico que acende a lâmpada de freio e as lanternas traseira e (Read More)